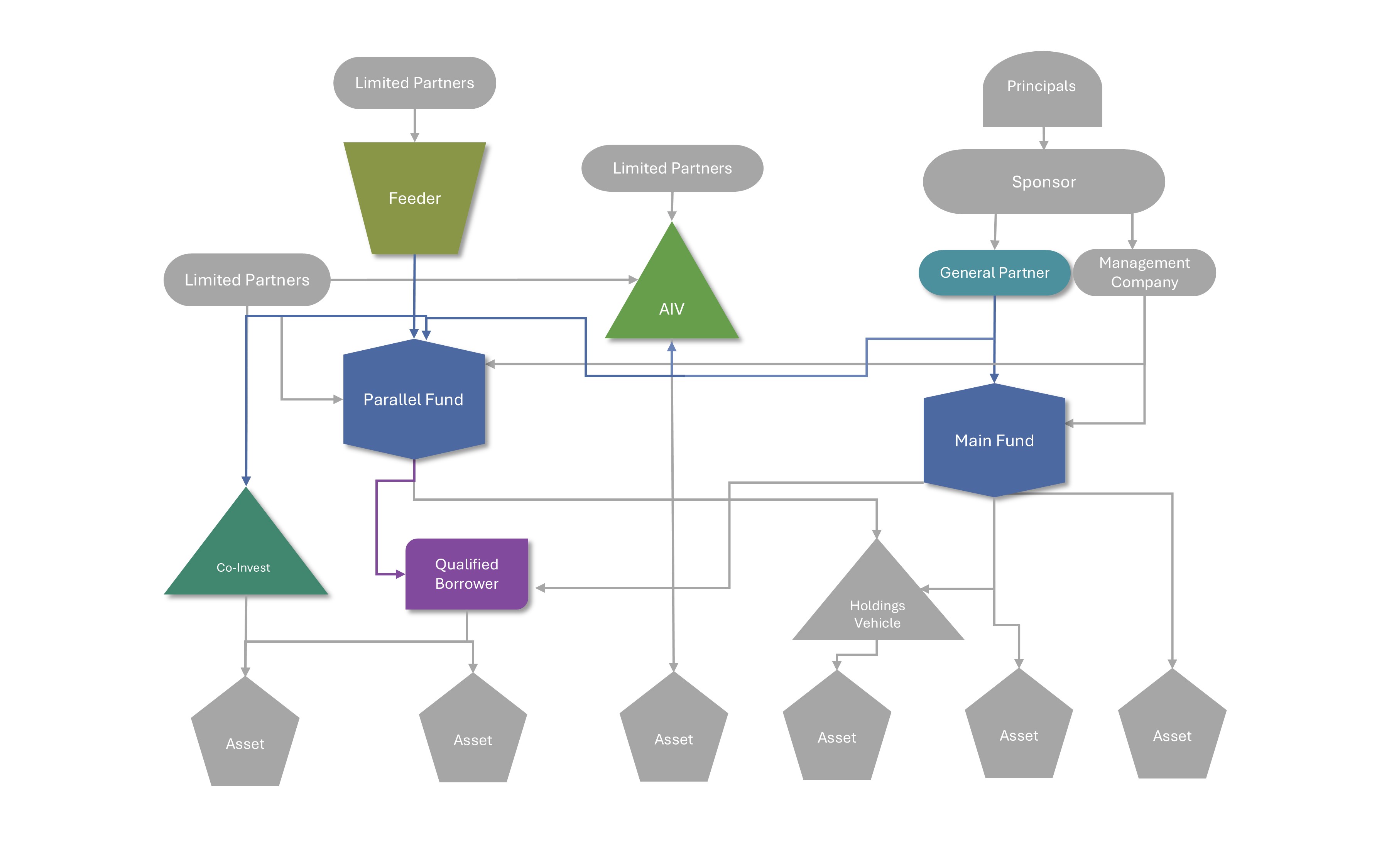
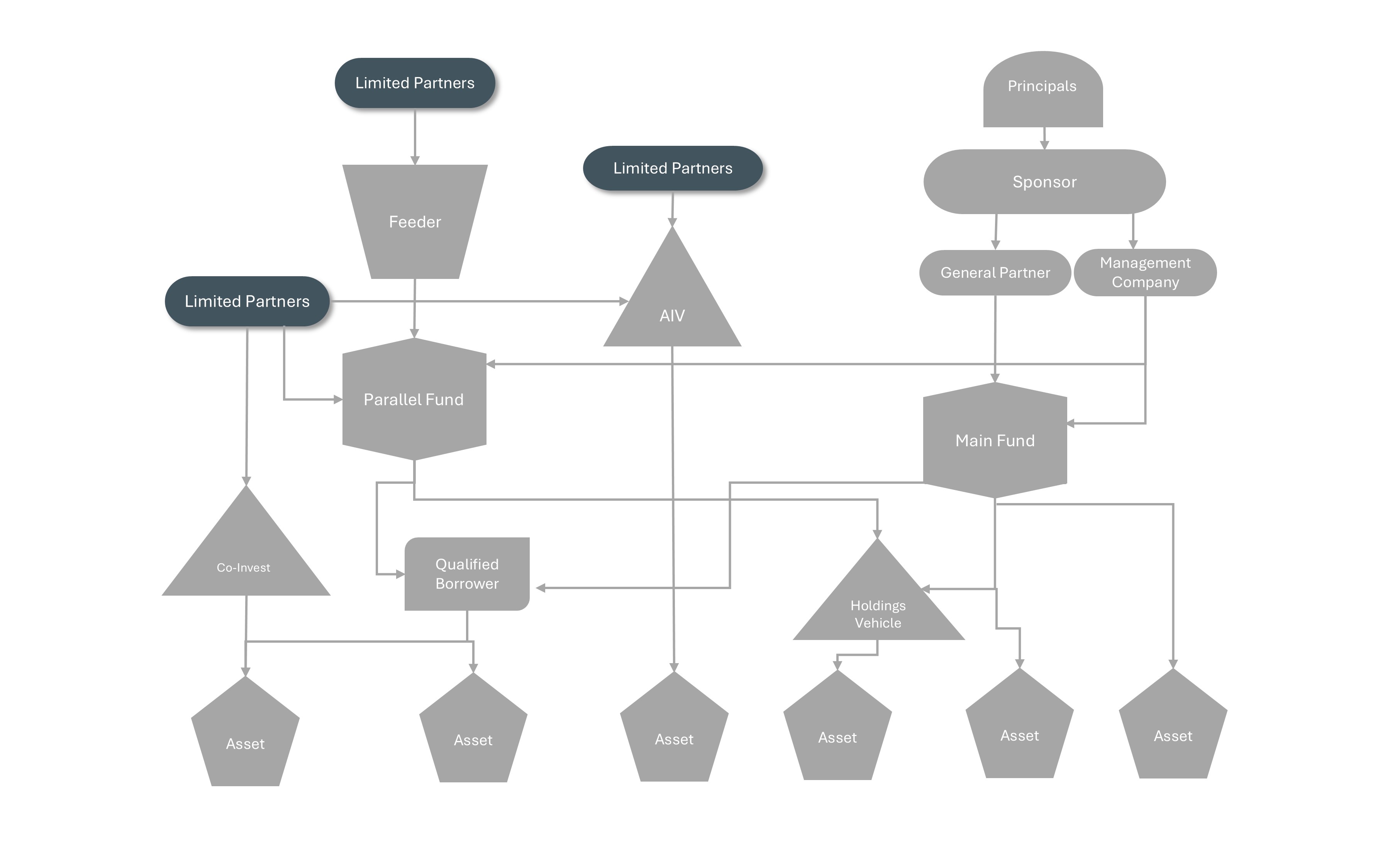
Spectrum of Fund Finance Structures
As the fund finance market matures, lenders are offering an increasingly sophisticated suite of financing tools—each tailored to specific entities and layers within the fund organizational structure. A market that has historically centered on subscription credit lines has evolved into a complex financing ecosystem that includes management company facilities, general partner (GP) and employee co-investment loans, investor-level leverage, NAV-based facilities, hybrid lines, margin loans, securitizations, and preferred equity. These solutions are often structured to meet bespoke liquidity objectives, enhance tax efficiency, optimize capital deployment, or accommodate jurisdictional and regulatory constraints.
This primer provides a practical, product-by-product overview of the key debt structures available to fund sponsors throughout their fund structures. For each financing type, we summarize the typical borrower, collateral package, purpose, and core legal structure. In doing so, we aim to demystify the relationships between these products and offer insights into how sponsors can strategically layer and sequence them as their funds scale, mature, and evolve.
Lenders play a crucial role in helping fund sponsors evaluate and implement these financing solutions in ways that balance operational flexibility with risk management. By understanding the use cases, intercreditor dynamics, diligence requirements, and legal pitfalls associated with each financing tool, market participants can more effectively structure facilities that align with their investment strategies and portfolio objective.
Borrower: Fund or Co-Investment Fund
Collateral: Right to call, receive, and enforce unfunded capital commitments and related collateral accounts
Typical Purpose: Bridge capital for investments, expenses, or distributions
Related Legal Update: The Advantages of Subscription Credit Facilities

Subscription lines—also known as capital call facilities—are the most prevalent debt product in fund finance. These facilities provide liquidity backed by the fund’s unfunded capital commitments, enabling sponsors to bridge the timing between capital calls and capital deployment. The borrower is typically a fund or a co-investment vehicle, and the facility is secured by the fund’s rights to call, receive, and enforce investor capital commitments and the corresponding deposit accounts where capital contributions are collected.
Subscription lines offer several strategic advantages: they provide sponsors certainty of execution, enable consolidated capital calls, accelerate investment timelines, and offer access to letters of credit and alternative currencies.
Lenders underwrite these facilities based on the creditworthiness of the investor base. Key diligence includes reviewing subscription agreements, side letters, and the partnership agreement to confirm the availability and limitations on capital call enforceability.
While traditionally structured as borrowing base revolvers focused on rated or otherwise-creditworthy investors, subscription lines have evolved significantly. Many now incorporate hybrid or NAV elements, particularly in the later stages of the fund’s life. Likewise, lenders have adapted these facilities to increasingly complex fund structures—including separately managed accounts (SMAs), master-feeder structures, and parallel funds—often across multiple jurisdictions.
As the product has matured, so has the legal framework. Lenders and sponsors must now navigate a range of regulatory, ERISA, tax, and fund-structural nuances when documenting subscription lines. In particular, coordination with the fund’s other credit providers (including NAV and hybrid lenders) and investor communications is increasingly critical.
Borrower: Fund or Aggregator
Collateral: Equity interests in portfolio investments, investment proceeds, and/or collateral accounts
Typical Purpose: Liquidity in mid-to-late fund life (e.g., follow-ons, distributions, working capital)
Related Legal Update: NAV Credit Facility Primer: A Fund Finance Guide

Fund-level NAV facilities provide funds with access to credit secured by the value of their investment portfolio rather than by uncalled capital. These facilities are typically deployed after the majority of the fund’s commitments have been invested and the subscription facility availability (i.e., the borrowing base) under the line has been depleted.
Collateral packages in NAV lines stereotypically consist of equity interests in underlying portfolio companies, rights to investment proceeds, and pledges of distribution or custody accounts—though, in practice, the collateral package is often determined by the legal diligence around the investment pool. For instance, equity pledges and the right to distributions can sometimes trigger transfer restrictions or change of control provisions under portfolio company documents, which may restrict the ability to provide the typical collateral. Accordingly, in practice, NAV facilities are structurally flexible.
For funds, they can serve a variety of purposes, including funding follow-on investments, making distributions, or managing liquidity during uncertain exit markets. They allow sponsors to preserve flexibility in asset sales and avoid forced dispositions by providing interim capital while waiting for optimal realization timing.
Key legal and commercial considerations include valuation mechanics, covenants governing asset concentration and portfolio churn, fund-level restrictions (such as borrowing limits or investment guidelines), and lender exit rights. Enforcement under a NAV line often requires cooperation from the general partner or may be subject to fund document limitations, so consent mechanics and intercreditor issues must be addressed early in the structuring process.
NAV lines continue to gain popularity as fund sponsors seek tools to enhance capital efficiency, particularly in mature portfolios or during market dislocations.
Borrower: Fund or Aggregator Vehicle
Collateral: Combination of subscription facility collateral (unfunded capital commitments) and NAV collateral (fund interests, investment proceeds, collateral accounts)
Typical Purpose: Flexible capital for early-to-mid or mid-to-late fund life
Related Legal Update: Hybrid Credit Facilities

Hybrid credit facilities are designed to blend features of both subscription lines and fund-level NAV facilities, providing funds with flexible borrowing capacity across their lifecycles. These facilities are beneficial during transitional periods, when uncalled capital remains available, but a meaningful portion of the fund’s portfolio has been deployed and holds value.
The facility collateral typically includes a mix of (i) capital commitments and related enforcement rights and (ii) equity interests in portfolio investments or proceeds accounts. Lenders may structure these facilities with dual borrowing bases (separating subscription and NAV assets), a unified borrowing base, or a facility that flips over time as the subscription base winds down and NAV value builds.
Because hybrids touch both capital commitments and investment, lenders must perform two layers of diligence: (1) traditional subscription facility diligence (investor enforceability, side letter rights, etc.), and (2) NAV diligence (valuation mechanics, asset restrictions, exit rights, fund waterfall, etc.). This dual lens requires more robust documentation and careful coordination between the fund’s counsel, valuation providers, and the internal finance team.
Hybrid lines also raise unique structural considerations, particularly when aggregating collateral from parallel or feeder funds or incorporating SMAs with bespoke terms. These facilities are often used to bridge across fund vintages or to support evergreen and open-ended strategies, where credit support and/or collateral composition may fluctuate over time.
Borrower: A Fund’s Portfolio Company or Holding Company
Collateral: None by the QB; supported by Fund-level collateral and a guaranty from the Fund
Typical Purpose: Tax/regulatory structuring; operational efficiency
Related Legal Update: The Advantages of Subscription Credit Facilities

Qualified Borrower (QB) loans allow a fund to extend loans directly to downstream holding vehicles or portfolio companies within the fund structure, without requiring those entities to pledge their own collateral. Instead, the facility is supported by the broader fund-level collateral package (e.g., subscription commitments or NAV assets) and guaranteed by the primary fund borrower.
These loans are often used to meet tax, regulatory, or jurisdictional requirements that restrict the flow of capital from the fund to certain entities. By designating the QB as a co-borrower, the fund can facilitate direct borrowings at the appropriate tier of the structure while preserving the lender’s collateral package and enforcement rights. This flexibility is especially valuable in multinational or multi-sleeve fund structures.
From the lender’s perspective, QB loans do not materially increase credit risk so long as the fund guaranty and collateral coverage remain intact. The fund remains the primary credit party, and lenders retain recourse through the fund’s right to call capital from investors or realize value from NAV assets. In turn, the QB receives the operational benefit of debt that is treated as its own for tax or accounting purposes.
This structure is most common in subscription facilities but is also employed in NAV and hybrid lines. Proper diligence is still required to confirm that QB designations are permitted under fund documents and that no unintended regulatory or ERISA consequences arise.
Borrower: Management Company
Collateral: Rights to management fees and carry
Typical Purpose: Operating expenses, fund investments, other strategic initiatives
Related Legal Update: Management Fee Credit Facilities

Management company credit facilities are directly in favor of the sponsor’s management company (also known as the investment manager) and are typically secured by the company’s rights to receive management fees and, in some cases, performance fees (also known as carry). These cash flow facilities are underwritten on the perceived stability and durability of the management company’s revenue stream, which is often derived from a diversified base of funds under management.
The lines’ proceeds are used for a range of purposes, including covering day-to-day operating expenses, funding the sponsor’s commitments to their funds under management, facilitating strategic acquisitions or lift-outs, financing partner buyouts, or building out infrastructure and office space. In volatile markets or fundraising troughs, these lines can serve as crucial liquidity tools, helping the sponsor maintain consistency in operations and staffing without resorting to external equity raises or capital reallocations.
Because these loans sit outside the fund structure and repayment relies on management-level revenues, lenders often require financial covenants tied to assets under management (AUM), minimum fee income, and limits on additional indebtedness. Lenders may also request key information rights and enhanced reporting obligations to monitor performance and compliance.
Importantly, sponsors must consider the broader implications of these facilities. A default at the management company level may trigger reputational damage or cross-default provisions in fund-level or portfolio-level financings. Even if there are no cross-default provisions, the management company’s financial health is often relevant to lender diligence on fund-level and portfolio-level credit facilities, especially where key personnel, infrastructure, or capital commitments are centralized at the sponsor.
As such, sponsors and lenders alike should assess how management company borrowings integrate into the overall capital structure and what ripple effects could arise across fund vehicles in times of stress
Borrowers: Employees of a Management Company
Collateral: Equity interest in the Fund
Typical Purpose: To provide employees with liquidity to participate in Fund investments alongside the Sponsor
Related Legal Update: Partner and Employee Co-Investment Loan Programs for Private Investment Funds

Employee co-investment loans are a tool used by private fund sponsors that align employees with fund performance. These loans are extended to individual employees of the management company to finance required or elective co-investment commitments. The loan programs are often structured as a key employee benefit, allowing professionals to obtain leverage at favorable pricing to support participation across the sponsor’s platform.
By enabling employees to share in the upside of the underlying investments, these loan platforms reinforce internal incentive structures, foster a sense of ownership, and demonstrate long-term commitment to the sponsor and the limited partners. The collateral package typically consists of the employee’s equity interest in the fund and the associated right to receive distributions.
Because the loans are made to individuals rather than institutional entities, lenders must manage heightened credit and enforcement risks. As a result, employee co-investment facilities are often accompanied by structural protections, such as set-off rights, against accounts the employee holds with the lender, minimum liquidity or net worth covenants, acceleration triggers tied to termination or default, and, in some cases, full or partial guarantees from the management company—or, in some cases, personal guarantees from founders of the sponsor.
These arrangements must be carefully structured to comply with consumer lending and regulatory requirements, and sponsors should consider how these programs interact with fiduciary obligations and governance expectations.
Employee co-investment loans share certain characteristics with general partner credit facilities, including reliance on fund equity interests and their role in facilitating alignment across the sponsor platform. However, their borrower profiles—typically those of individuals with varying degrees of liquidity and creditworthiness—create a distinct risk profile that requires tailored underwriting and documentation.
As fund platforms mature, many sponsors have institutionalized their employee co-investment programs, using recurring credit lines that are updated with each new fund launch and tailored to evolving personnel structures.
For lenders—particularly those operating through private banking arms—these programs offer long-term relationship value, cross-sell opportunities, and visibility into sponsor operations. However, they also demand careful structuring to appropriately allocate risk among employees, the management company, and the broader fund complex.
Borrowers: General Partner
Collateral: Equity interest in the Fund or Aggregator vehicles
Typical Purpose: Liquidity for the GP (including capital contributions, fees, and co-investments)
Related Legal Update: Management Fee Lines of Credit and Partner Co-Investment Loan Programs in a Time of Uncertainty

General partner credit facilities provide liquidity directly to the general partner of a fund, often to finance capital contributions, co-investments, or other GP-level obligations. These lines are typically secured by the GP’s equity interests in the fund (or associated aggregator vehicles).
Structurally, these facilities can either resemble subscription lines, where collateral is tied to the GP’s right to call capital from its partners (often employees), or NAV facilities, where repayment depends on the realizable value of the equity interests in the fund that the GP holds.
GP facilities are conceptually aligned with NAV lines in that repayment is often sourced from fund-level distributions. However, they carry distinct legal risks. Fund sponsors and lenders must assess potential conflicts of interest between the GP and its funds, tax and ERISA implications, and the enforceability of the collateral package.
Additionally, GPs should consider the optics and governance ramifications of financing capital commitments, especially in investor negotiations.
Borrowers: Investor
Collateral: Investor’s interest in one or more Funds
Typical Purpose: Portfolio-level liquidity
Related Legal Update: NAV Credit Facilities: The Spectrum of Collateral Structures

Investor-level NAV facilities allow investors—often large institutions, fund-of-funds, or family offices—to unlock liquidity by borrowing against their limited partnership interests in one or more funds. These credit lines are secured by the investor’s fund interests, and the underwrite is tied to the net asset value of those positions.
While conceptually similar to GP and employee co-investment loans, investor NAV facilities raise unique structuring and diligence considerations. Lenders must evaluate transfer restrictions, consent rights, and other limitations embedded in the fund’s partnership agreement and side letters. In many cases, the general partner’s consent is required to perfect the security interest or permit enforcement, and GPs may be reluctant to allow pledges that interfere with the fund’s capital call or subscription facility covenants.
A key complexity is the potential conflict between investor-level leverage and the fund’s own credit facilities. Subscription credit agreements often disqualify any investor that has pledged its interest from the borrowing base, and general partners typically covenant not to consent to such pledges, even if excluded. Accordingly, coordination with the GP and careful review of fund documents are essential.
Investor NAV facilities can also be used in more structured formats, such as collateralized fund obligations, where pooled investor interests back a special purpose vehicle that issues debt. Regardless of form, these facilities offer investors flexible liquidity while posing cross-platform diligence and enforcement challenges for lenders.
Issuer: Special Purpose Vehicle
Collateral: Equity investments in Funds
Typical Purpose: Acquisition and operating leverage
Related Legal Update: Collateralized Fund Obligations: The Advantages of CFOs

Collateralized Fund Obligations (CFOs) provide investors with exposure to diversified portfolios of hedge fund and private equity interests while offering fund managers access to long-term, scalable capital markets financing, often exceeding the capacity of traditional bank or private credit sources. These transactions are very similar to NAV transactions at the investor level but have structured finance components to protect the income streams from fund investments.
In a typical CFO structure, a bankruptcy-remote special purpose vehicle (SPV) acquires a portfolio of fund investments and issues securities backed by those assets. The capital structure primarily comprises debt tranches with varying levels of seniority, risk, and return, while the sponsor or manager typically retains a smaller equity tranche. These transactions can be led by either an investor, which pools together many fund interests held by the same investor, or by the GP, which pools together many GP interests in different funds managed by the relevant GP.
Credit enhancement is achieved through overcollateralization and structural subordination, making senior tranches particularly attractive to institutional investors, especially insurance companies seeking stable, long-duration exposure.
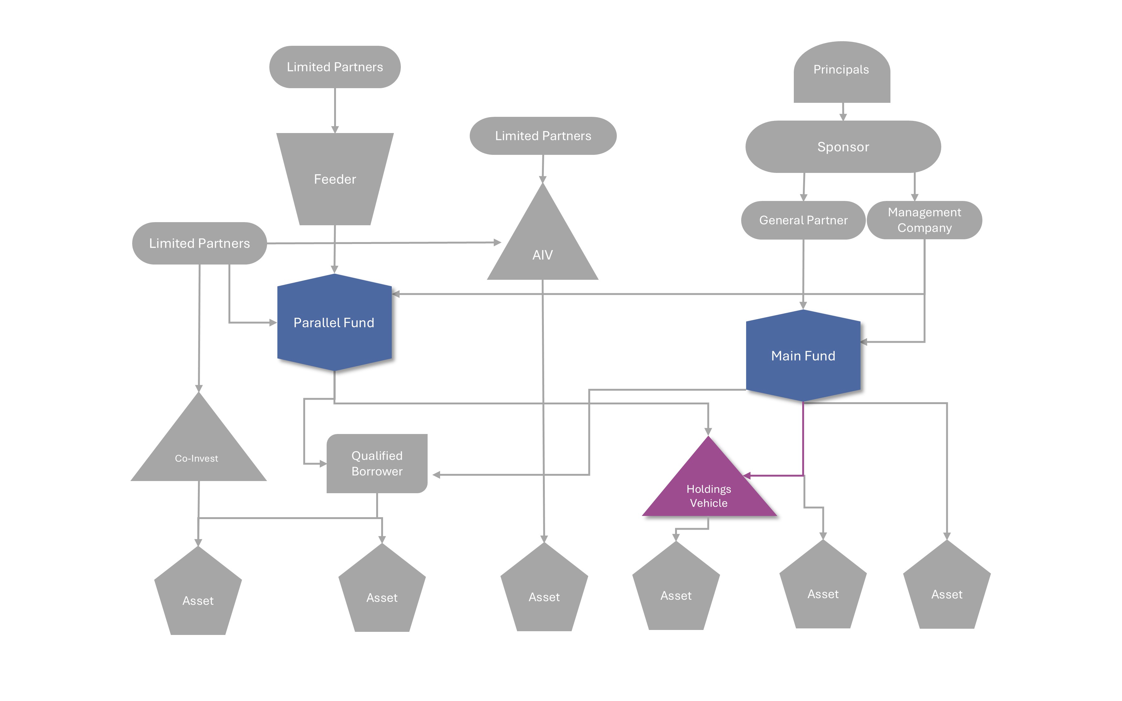
Borrower: Fund, Holding Vehicle, or Portfolio Company
Collateral: Equities (often public equities) of a Fund and related accounts
Typical Purpose: Asset acquisition
Related Legal Update: The Intersection of NAV and Margin Loans: Single Asset and Concentrated Asset Pools

Margin loans provide funds, holding vehicles, or portfolio companies with access to debt secured by the value of their investment portfolios, typically to finance asset acquisitions. Like NAV facilities, margin loans enable borrowers to leverage existing investments. However, margin loans are often secured by public equities or other assets with readily determinable valuations, which gives lenders greater confidence in the collateral values. In the event of default, lenders generally retain the right to liquidate the collateral.
For funds that qualify as “Investment Companies” under the Investment Company Act of 1940 and hold public equities, margin loans must comply with additional regulatory requirements. These include maintaining a statutory loan-to-value (LTV) ratio. To mitigate both regulatory and credit risk, lenders often impose more conservative LTV covenants than the statutory minimum, as well as supplementary financial and operational covenants.
Given the relative transparency in valuing publicly traded securities, lenders frequently categorize portfolio assets based on perceived risk and apply differentiated advance rates to public and private equity holdings. As a result, a fund’s investment strategy becomes a key factor in both the structuring and ongoing compliance of a margin loan. Lenders typically require prior consent before any material changes are made to that strategy.
From a commercial standpoint, margin loans function like purchase-money financing. They allow funds to acquire new investments and expand their portfolios while simultaneously strengthening the collateral base of the loan facility.
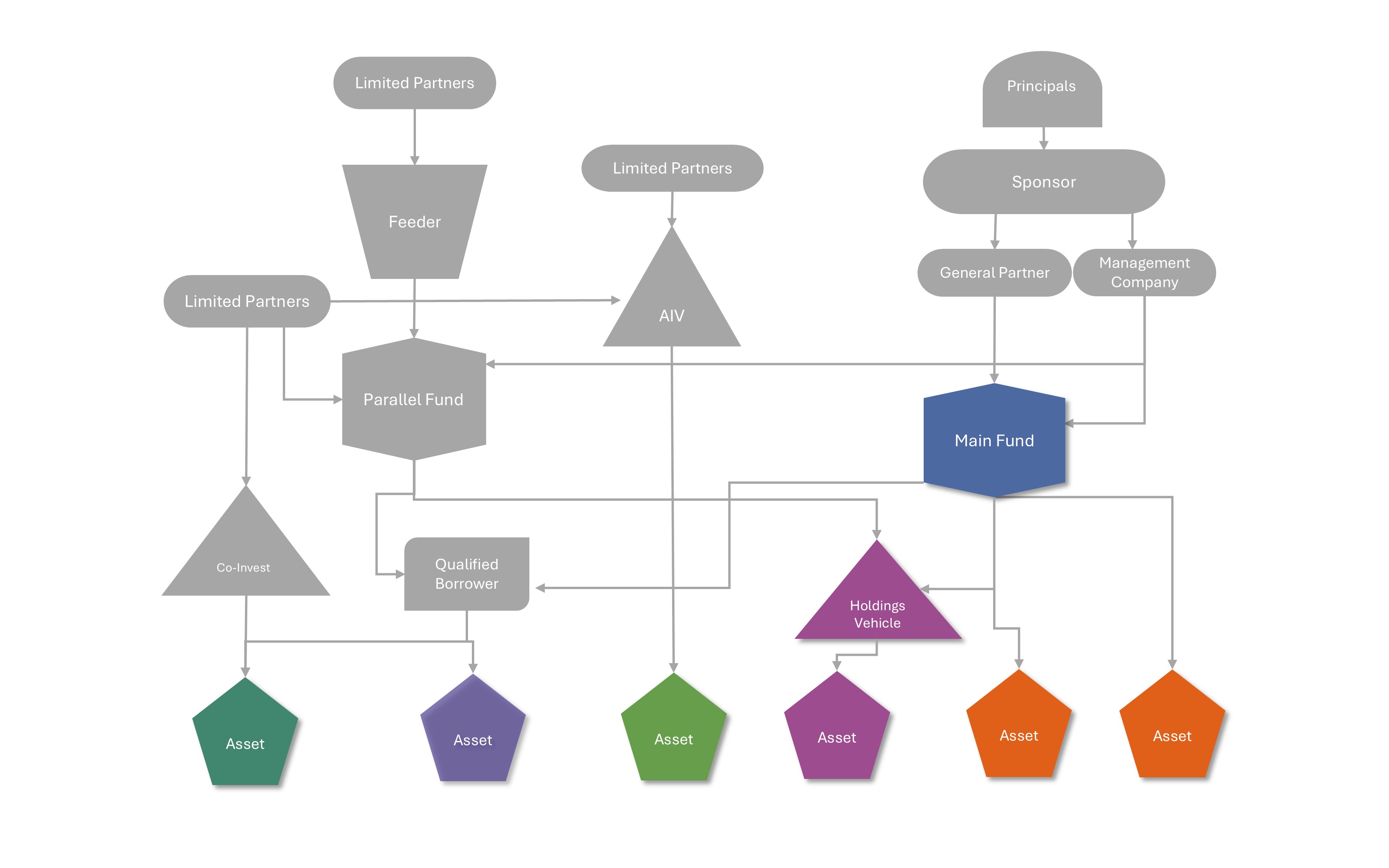
Borrower: Holding Vehicle
Collateral: Equity pledge of the Holding Vehicle, direct asset pledge, pledge of distributions from Portfolio Companies, collateral accounts, and/or rights under an equity commitment letter (ECL)
Typical Purpose: Additional leverage for one or more assets
Related Legal Update: The Spectrum of Loan Portfolio Back Leverage Options: A Primer for Private Credit Funds

Back leverage refers to additional debt incurred by a holding vehicle to finance one or more of its acquired assets. The collateral package for such facilities can vary widely and may consist of individual assets, a portfolio of investments (including loans), or an equity pledge over the holding vehicle itself. To isolate risk, assets are sometimes sold or contributed to a special purpose vehicle.
Structurally, back leverage facilities are similar to NAV facilities or margin loans and may be provided by banks, private credit funds, or insurance companies. These facilities can take the form of loans, notes, or other liquidity solutions secured by the pledged collateral. When used strategically, back leverage enables timely capital deployment to support investments, improving both return potential and capital efficiency. However, it also heightens exposure to asset-level risk and demands thoughtful structuring.
Compared to traditional NAV facilities, back leverage often involves a higher concentration of investment risk, so lender diligence and deal structuring are more asset-specific. Terms are typically bespoke and may include customized amortization schedules, leverage maintenance tests, and tailored collateral waterfalls.
In certain structures, lenders may also require a guaranty or an equity commitment letter (ECL) from the fund. The holding vehicle would then pledge its rights under the ECL to the lender, providing a direct path to additional capital in the event of a default. However, thorough diligence is essential to ensure that the fund’s existing financing documents permit such equity support without triggering covenants or other restrictions.
Borrower: Asset-level
Collateral: All or certain assets
Typical Purpose: Acquisition
Related Service Page: Leveraged & Acquisition Finance

Leveraged finance provides capital to support acquisitions, most commonly in sponsor-backed leveraged buyouts or dividend recapitalizations. While structures can vary, the borrower is typically an operating subsidiary of a portfolio company. A leveraged finance credit facility generally requires the lender to do a corporate underwrite of the company that will be subject to the debt.
Collateral generally includes a pledge of all assets of the operating company, both tangible and intangible, as well as a pledge of equity interests. This structure enables sponsors to finance a portion of the purchase price while pushing repayment obligations down to the acquired business, aligning leverage with the performance of the operating entity.
These facilities often consist of both a term loan and a revolving credit component. The term loan is typically used to fund the acquisition, while the revolver supports post-closing working capital needs. Lenders primarily rely on the operating company’s cash flow and earnings for repayment.
Because repayment is performance-based, precise documentation of EBITDA and other financial metrics is essential. The definition and calculation of these metrics directly influence covenant compliance, pricing, and borrowing capacity.
The comprehensive collateral package gives lenders broad enforcement flexibility, including such remedies as asset sales or equity transfers. As a result, these structures are a core tool in sponsor-led acquisition financing.
Borrower: Asset-level
Collateral: All or certain assets
Typical Purpose: Acquisition and operating leverage
Related Service Page: MBitesize - Asset-Based Lending & Receivables Finance

Asset-based loans (ABL) provide capital to fund operating expenses and ongoing acquisitions. ABL financing focuses on the quality of the assets financed, their valuation, and the cash flows they generate. The borrower is typically an asset-holding operating entity. A lender will conduct diligence on the assets in the borrowing base, ensuring that they will generate sufficient proceeds in a liquidation, if necessary, and have stable cash flows throughout the life of the loan.
Similar to a leveraged finance agreement, the collateral generally includes a pledge of all the borrower’s assets, both tangible and intangible, as well as a pledge of equity interests. This structure provides lenders with the ability to exercise remedies in several different ways in an enforcement scenario. A lender will continually monitor the value and cash flows of the collateral through reporting and valuations.
These facilities can consist of both a term loan and a revolving credit component. The term loan can be used for longer-term leverage, while the revolver supports ongoing asset acquisitions and working capital needs.
Like leveraged finance, repayment is performance-based, making precise documentation of EBITDA and other financial metrics essential. The definition and calculation of these metrics directly influence covenant compliance, pricing, and borrowing capacity.
Borrower: Special Purpose Vehicle
Collateral: All or certain assets (including the right to receive certain regular cash flows)
Typical Purpose: Acquisition and operating leverage
Related Service Page: Structured Finance

Securitizations are designed to isolate asset risk from sponsor or originator credit risk, allowing investors to focus solely on the performance of the underlying assets. A securitization is similar to an ABL in that creditors focus on the incoming payment stream from the underlying assets.
These structures typically involve the transfer of financial (or certain cash-generating non-financial) assets to a bankruptcy-remote special purpose vehicle (SPV). The SPV either acquires the assets directly from third parties or purchases them from the originator in a “true sale.” This true sale structure is critical because it ensures that, in the event of the originator’s bankruptcy, the assets held by the SPV will not be swept into the originator’s bankruptcy estate.
The SPV issues debt securities to third-party investors, while the sponsor or originator typically retains a residual equity interest. Investors receive credit exposure to the asset pool rather than to the originator itself, making the structure especially attractive for those seeking bankruptcy-remote exposure to diversified cash flows.
Securitizations can be structured in a variety of ways, but common features include:
- Tranching: Debt securities are issued in multiple classes, with varying levels of credit enhancement and corresponding yield. Senior tranches benefit from greater protection and offer lower returns, while junior tranches carry higher risk and yield.
- Ratings: Tranches are often rated by credit agencies, particularly in public securitizations.
- Investor Appeal: Investors typically prefer asset-backed exposure to a diverse portfolio over direct credit exposure to the originator; otherwise, they could simply lend to the originator.
Structured products like these offer a powerful tool for financing portfolios of cash-generating assets while limiting counterparty risk through careful legal structuring.
Borrower: Special Purpose Vehicle
Collateral: Certain loan assets
Typical Purpose: Leverage for direct lenders
Related Legal Update: Private Credit Portfolio Back Leverage

Increased direct lending has led to a dramatic rise in the development of private credit portfolio back leverage strategies, such as SPV drop-downs, CLO-lite, and CLO warehouse facilities. These structures involve a non-bank lender creating a special purpose vehicle (SPV) to acquire loan assets, which are then used as collateral for a financing facility. This approach enables lenders to increase their lending capacity without additional equity, as proceeds from the financing are used to acquire more loan assets, thereby optimizing capital structures.
Loan asset eligibility criteria, known as “buy box” criteria, are established to determine which assets can be included in the SPV’s portfolio. These criteria may include such factors as the loan type, leverage level, currency, and maturity. The requirements can be tailored to meet the specific needs of the transaction, creating a broad spectrum of structures and options. These loan assets are expected to be cash-generating, similar to how an ABL facility would work. By isolating the assets into a single entity, the financing can also resemble a NAV facility, with a focus on the value of the assets being financed.
The financing facilities typically consist of two periods: a reinvestment period, during which the SPV acquires new loan assets, and an amortization period, during which the facility begins to repay its obligations. Collections from the loan assets are deposited into controlled accounts and distributed according to a prescribed waterfall, prioritizing fees, interest, prepayments, and reserves. This structured approach ensures orderly repayment and risk management throughout the life of the facility.
Borrower: Fund, Holding Vehicle, or Portfolio Company
Collateral: None, but with priority claim to distributions and other rights
Typical Purpose: Liquidity, deleveraging, or growth capital
Related Legal Update: The Use of Preferred Equity in Fund Finance

Preferred equity is a flexible financing tool that allows a sponsor to raise capital by introducing a new investor into the capital stack, which is senior to common equity but junior to debt. The preferred investor typically receives priority distributions, often structured as a fixed return or multiple on invested capital, without the benefit of security or guarantees afforded to debt. Unlike common equity, preferred equity may not participate in upside unless negotiated.
Preferred equity can be issued at various levels, including:
- Fund Level: A fund may issue preferred equity to generate liquidity for follow-on investments, expenses, or limited partner distributions. It can also serve as a liquidity option for existing LPs seeking partial monetization, offering an alternative to a continuation fund.
- Portfolio Company Level: Portfolio companies may issue preferred equity to support operations, reduce leverage, or finance add-on acquisitions, which serves as a non-dilutive or debt alternative solution.
- SPV Structures: Sponsors may use special purpose vehicles to house preferred equity for structural or tax efficiency.
Preferred equity is also used in recapitalizations, fund restructurings, and extensions, particularly where traditional debt or equity solutions may be unavailable or suboptimal.
These transactions require careful structuring and negotiation to ensure optimal outcomes. Key considerations include:
- Impact on fund economics and GP/LP alignment
- Valuation and pricing methodology
- Priority relative to existing and future financings
- Tax and regulatory implications
- Disclosure and consent requirements
- Liquidity and exit mechanics for preferred holders
Preferred equity can be a powerful capital solution, but it introduces complex intercreditor, governance, and investor alignment issues that must be addressed upfront.
Conclusion
The fund finance market offers a broad spectrum of debt solutions, each tailored to the specific needs of fund sponsors, portfolio structures, and investor objectives. From management company lines to REIT and preferred equity financings, each structure presents distinct opportunities and risks. Navigating these tools effectively requires a deep understanding of their legal, tax, and commercial implications. With the right structuring and counsel, fund borrowers can unlock strategic liquidity, and lenders can deploy capital into increasingly sophisticated and scalable platforms.
Contributions have been provided by Todd Bundrant, Mark Dempsey, Jennifer Hartnett, Jonathan Dhanawade, Michael Gaffney, and Eric Reilly.
作者
相关内容
相关服务及行业
服务



